Contoh Soal Algoritma Rsa

Contoh Soal Algoritma Rsa

Berikut ini adalah contoh algoritma kriptografi klasik, kecuali. Rsa idea des blowfish.

Daftar Isi

1. Berikut ini adalah contoh algoritma kriptografi klasik, kecuali. Rsa idea des blowfish.


Kriptografi klasik yang terdiri dari tiga model yaitu: Caesar Cipher, Vigenere Cipher, dan Hill Cipher, sementara dalam kriptografi modern lebih ditekankan pada jenis kunci algoritma klasik yang digunakan, yakni; simetri, asimetri dan hibrida. Pada soal diatas semua pilihan adalah benar.

Pembahasan:

Kriptografi klasik adalah sebuah kriptografi dalam pembuatannya maupun analisisnya sama sekali tidak melibatkan teknologi dari komputer atau pada perangkat mesin. Alat-alat yang digunakan berkutat pada pemanfaatan kertas, pena, batu, serta alat-alat lain yang tidak tergolong dalam perangkat mesin yang modern sama sekali.

Algoritma kriptografi RSA merupakan sebuah algoritma kriptografi kunci publik (nirsimetri). Ditemukan pada pertama kali di tahun 1977 oleh R. Rivest, A. Shamir, dan L. Adleman. Nama RSA sendiri diambil dari ketiga penemu algoritma tersebut. Sebagai algoritma kunci publik, RSA mempunyai dua kunci, yaitu kunci publik dan juga kunci rahasia.

Pelajari lebih lanjut :

Materi tentang pengertian dari kriptografi klasik dapat dipelajari pada link https://brainly.co.id/tugas/4954243

#BelajarBersamaBrainly

#SPJ1


2. algoritma RSA a=29 b=37 e=37​


Jawaban:

Berikut adalah langkah-langkah singkat untuk menghasilkan pasangan kunci publik dan kunci privat menggunakan algoritma RSA dengan a = 29, b = 37, dan e = 37:

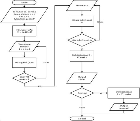
1. Pilih dua bilangan prima p = 29 dan q = 37.

2. Hitung n = p * q = 29 * 37 = 1073.

3. Hitung phi(n) = (p - 1) * (q - 1) = 28 * 36 = 1008.

4. Pilih bilangan e yang relatif prima dengan phi(n) dan lebih kecil dari phi(n), yaitu e = 37.

5. Cari bilangan d yang memenuhi persamaan d * e ≡ 1 (mod phi(n)), yaitu d * 37 ≡ 1 (mod 1008). Dalam kasus ini, d = 757.

6. Kunci publik adalah (e, n) = (37, 1073).

7. Kunci privat adalah (d, n) = (757, 1073).

Dengan langkah-langkah tersebut, Anda telah mendapatkan pasangan kunci publik dan kunci privat untuk algoritma RSA dengan a = 29, b = 37, dan e = 37.

Penjelasan:

Algoritma RSA digunakan dalam kriptografi untuk enkripsi dan dekripsi data. Untuk menggunakan algoritma RSA, kita perlu mengikuti langkah-langkah berikut:

1. Pilih dua bilangan prima yang relatif besar, misalnya p dan q. Dalam kasus ini, kita akan menggunakan p = 29 dan q = 37.

2. Hitung nilai n dengan mengalikan p dan q, yaitu n = p * q. Dalam kasus ini, n = 29 * 37 = 1073.

3. Hitung nilai phi(n) yang merupakan fungsi Euler dari n, yaitu phi(n) = (p-1) * (q-1). Dalam kasus ini, phi(n) = 28 * 36 = 1008.

4. Pilih bilangan e yang relatif prima dengan phi(n) dan lebih kecil dari phi(n). Dalam kasus ini, kita memilih e = 37.

5. Cari bilangan d yang memenuhi persamaan d * e ≡ 1 (mod phi(n)), yaitu d * 37 ≡ 1 (mod 1008). Dalam kasus ini, d = 757.

6. Kunci publik adalah pasangan (e, n), yaitu (37, 1073).

7. Kunci privat adalah pasangan (d, n), yaitu (757, 1073).

Dengan langkah-langkah di atas, kita telah mendapatkan pasangan kunci publik dan kunci privat untuk algoritma RSA dengan a = 29, b = 37, dan e = 37.


3. Contoh tentang rsa senasib dan sepenanggulangan


misalkan daerah semarang diserang oleh belanda, maka daerah lainnya ikut melawan belanda, sehingga dalam menghadapi agresi musuh lebih mudah

4. contoh soal algoritma siskomdig


contoh membuat teh maniscontoh perangkat keras komputer, kecuali. ( mohon maaf bila jawaban saya salah. semoga ini dapat membantu. )

5. contoh soal kasus algoritma fungsi


Buatlah algoritma dan program untuk menghitung luas dan volume suatu balok dengan menggunakan program C++ dengan struktur urut. Adapun rumus luas daribalok adalah : (2*p*l) + (2*p*t) + (2*l*t), sedangkan volume balok adalah :Volume = p*l*t.


6. Contoh-Contoh Algoritma sederhana!


algoritma adalah spesifikasi urutan langkah untuk melakukan pekerjaan tertentu atau algoritma juga bisa diartikan logika, metode dan tahapan (urutan) sistematis yang digunakan untuk memecahkan suatu permasalahan, contoh nya :                 - interval valhing (pembagi interval)                                                                       

7. Apa itu algoritma?apa contoh algoritma yang terjadi dirumah?​


Jawaban:

1. Algoritma adalah langkah-Iangkah demi langkah yang harus ditempuh untuk melakukan sebuah perhitungan. Dalam konteks yang lebih luas atau umum, algoritma juga dapat diartikan sebagai langkah demi langkah untuk melakukan

sesuatu.

2. Contoh :

a) Masukan Kode PIN

b) Ponsel Siap Digunakan

c ) Pastikan Ponsel Telah Memiliki Daya Yang Cukup

Penjelasan dengan langkah-langkah:

Semoga Membantu


8. contoh algoritma sequensial, algoritma perulangan dan algoritma percabangan dalam kehidupan sehari hari​


mengisi battery laptop / komputer


9. Contoh Permasalahan yang berhubungan dengan akuntansi dan berilah langkah-langkah penyelesaiannya. *soal algoritma*


1. Kesalahan pencatatan dan pencocokan laporan
2. tidak menyimpan kuitansi dan nota
3.mencampur akun pribadi dgn perusahaan
4. menyepelekan peran laporan keuangan
5. ingin menangani semuanya sendiri


10. contoh soal algoritma looping


1. Algoritma untuk menentukan nilai maksimal dan minimal dari sejumlah nilai masukan N.

2. Algoritma penjumlahan deret ke N, tetapi yang dijumlahkan adalah bilangan yang genap saja.

3. Algortima menampilkan angka diantara 2 nilai yang dimasukan, misal nilai yang di masukan adalah 2 dan 10, maka outputnya adalah : 2 3 45 6 7 8 9 10

4. Algoritma untuk menentukan validasi username dan password, dimana akan di ulang maksimal 3 kali, jika benar akan muncul komentar ” anda berhasil masuk” tapi jika tidak muncul komentar ” maaf user name dan password anda salah”

5. Algoritma untuk menentukan sisa hasil pembagian antara bilangan yang dimasukan dengan bilangan pembagi, apabila sisa hasil baginya=0 maka outputnya ” tidak ada ”, kalau ada cetak outputnya hasil sisanya. Lakukan berulang dengan memasukan sebuah karakter Y atau T, jika pilih Y maka akan diulang, jika pilih T program selesai.

6. Algortima untuk menghtung banyaknya bilangan genap dan ganjil serta total dari bilangan-bilangan genap dan ganjil yang ada dari n buah bilangan yang di inputkan.

7. Algoritma menampilkan Menampilkan deret bilangan 1 – 100 yang habis dibagi dengan 2 dan habis dibagi dengan 3.

8. Algoritma untuk menampilkan data mahasiswa sejumlah N, yang di inputkan adalah NPM, Nama, IPK, kemudian jika IPK >=3 keterangan memuaskan, jika IPK >=2.5 s.d IPK <3 keterangan: Cukup dan jika IPK < 2.5 keterangan : Memprihatinkan. Tampilkan semua data mahasiswa yang di inputkan beserta keterangn IPK nya.

11. Layanan keamanan privacy yang digunakan oleh Skype untuk proses enkripsi adalah …. RSA 2048 bit RSA 1536 bit RSA 1024 bit E-77 AES 256 bit


Jawaban:

Skype menggunakan standarisasi AES 256 bit. Sedangkan untuk proses loginnya menggunakan sertifikat RSA 1536 atau RSA 2048

Catatan kaki :

https://support*skype*com/en/faq/FA31/does-skype-use-encryption


12. tuliskan contoh soal algoritmajawab secepatnya ​


Jawaban:

1. Apa definisi algoritma dan contohnya .!

2. Apa definisi Pseudo Code dan contohnya .!

3. Apa definisi flowchart dan contohnya .!

4. Jelaskan dengan contoh kasus algoritma yang memiliki struktur runtunan.!

5. Jelaskan dengan contoh kasus algoritma yang memiliki struktur percabangan.!

6. Jelaskan dengan contoh kasus algoritma yang memiliki struktur perulangan:

a. for

b. while


13. Contoh algoritma runtutan, algoritma pemilihan, algoritma perulangan dalam kehidupan sehari hari​


Jawaban:

Algoritma pengulangan terdapat tugas yang dilakukan berulang-ulang. Dalam banyak algoritma pengulangan, pertama-tama terdapat pertanyaan, jika ...

Penjelasan:

kalau salah saya mintak maaf ya

14. Apa itu algoritma matematika? dan berikan contoh soalnya


Pengertian algoritma adalah suatu urutan dari beberapa langkah yang logis guna menyelesaikan masalah.

15. pada kesempatan in,soal meminta kita untuk menyajikan contoh algoritma dan membuat mie instan goreng​


Jawaban:

cara membuat mie instan goreng adalah

1 siapkan panci dan air panas

2,cemplungkan mie kedalam panci

3 lalu potong bumbu mie kedalam piring

4 lalu siap disajikan


16. Diketahui dua buah bilangan prima p= 37 , q= 47 cari private key dan public key menggunakan algoritma rsa.


jawabannya ada di lampiran gambar


17. 1. Tuliskan 3 contoh algoritma Urut 2. Tuliskan 3 contoh algoritma Perulangan 3. Tuliskan 3 contoh algoritma Percabangan


Jawaban:

merupakan proses atau langkah-langkah logis yang tersusun secara sistematis untuk memecahkan suatu masalah. Dengan kata lain algoritma digunakan untuk mencapai suatu tujuan tertentu. Setidaknya ada 3 bentuk algoritma yang bisa dibuat yaitu, flowchart, pseudocode dan bahasa natural, Kali secara khusus akan saya bahas 8 contoh algoritma dalam kehidupan sehari-hari dengan menggunakan bahasa natural.

Dalam kehidupan sehari-hari kita sebetulnya kita melakukan banyak proses yang bisa dikatakan suatu algoritma, misalnya bagaimana rute untuk pergi ke kantor? langkah-langkah tersebut bisa dituangkan kedalam bentuk algoritma agar kita dapat melihat jelas setiap proses yang ada.

Contoh Algoritma dalam Kehidupan Sehari-hari

Setiap orang mungkin akan berbeda dalam menuangkan proses algoritma misalnya dalam kasus ini si A bisa membuat algoritma untuk pergi ke kantor adalah menggunakan mobil, melewati jalan A, pada persimpangan belok kanan, lurus hingga tiba di kantor. si B bisa jadi akan membuat langkah-langkah yang berbeda walaupun dengan posisi awal dan tujuan yang sama. Namun yang terpenting disini adalah bagaimana suatu algoritma yang dibuat bisa lebih cepat dan efisien tentu akan lebih baik.

Donalt E knuth dalam bukunya yang berjudul The Art Of Programming menyebutkan beberapa kriteria penting yang perlu diperhatikan saat menyusun suatu algorima:

Input : Suatu algoritma bisa menerima masukan dari pengguna atau bahkan tidak sama sekali.

Ouput : Algoritma yang baik harus mempunyai minimal sebuah output.

Definiteness : Algoritma memiliki instruksi-instruksi yang jelas (pasti) dan tidak ambigu

Finiteness : Suatu algoritma harus memiliki titik berhenti (stoping role)

Effectiveness : Algoritma perlu berjalan dengan efektif dengan mempertimbangkan berbagai aspek.

Contoh Algoritma dalam Kehidupan Sehari-hari

Berikut ini beberapa contoh algoritma dalam kehidupan keseharian yang sering dilakukan:

Instal aplikasi android melalui playstore

Masuk ke aplikasi playstore

Cari aplikasi pada mesin pencari dibagian header (atas)

Sistem menampilkan daftar aplikasi sesuai kata kunci yang dicari

Pilih aplikasi yang dikehendaki

Klik tombol download

Proses download berjalan

Jika gagal maka akan muncul pesan download kembali, jika sukses muncul tombol instal

Klik tombol Instal

Tunggu hingga instalasi selesai

Berobat ke rumah sakit bagi peserta BPJS

Datang ke rumah sakit

Lakukan pendaftaran

Mendapat nomor antrian

Melakukan pemeriksaan dasar oleh perawat

Menunggu pemeriksaan selanjutnya oleh dokter

Pasien diperiksa oleh dokter

Dokter memberikan resep

Pasien mendapatkan obat sesuai resep

Menonton film di bioskop

Pergi ke loket

Pilih film yang sedang tayang

Bayar tiket

Mendapatkan tiket

Tunggu hingga tepat jam film ditayangkan

Masuk ke ruang bisokop sesuai dengan nomor ruang yang tertera pada tiket

Cari dan duduk pada kursi sesuai tiket

Nonton film yang tayang dilayar

Mengambil Uang Tunai di ATM

Memasukan kartu dimesin ATM

Pilih bahasa

Masukan password

Pilih menu Tarik tunai

Pilih jenis rekening

Masukan jumlah uang yang ingin diambil

Jika saldo mencukupi, mesin ATM akan mengeluarkan uang sesuai dengan jumlahnya, Jika tidak maka kembali ke nomor 6

Ambil uangnya

Apakah ada transaksi lainnya, jika ya kembali ke nomor 3, jika tidak mesin akan mengeluarkan kartu ATM

Ambil kartu ATM


18. soal algoritma dan pemrograman


1. Buatlah algoritma dan program yang dapat mengkonversikan sebuah nilai huruf A - E menjadi nilai 4 - 02. Buatlah algoritma dan program untuk menentukan gaji seorang karyawanJawabanPendahuluan

Pengertian Algoritma

Algoritma adalah susunan logis dan sistematis dari langkah-langkah untuk memecahkan atau menyelesaikan suatu permasalahan. Misalnya adalah langkah – langkah untuk memasak mie instan.

Dalam dunia pemrograman, algoritma digunakan untuk membuat software dengan berbagai kegunaan yang digunakan pada perangkat komputer. Algoritma dalam pembuatan software diimplementasikan dengan beberapa bahasa pemrograman seperti C/C++, C#, Visual Basic, dan bahasa pemrograman lainnya.Tanpa algoritma yang tepat, baris demi baris kode tidak akan menghasilkan output yang diinginkan. Oleh karena itu algortima sangat penting dalam membuat program berfungsi sebagaimana mestinya.  

Semakin kompleks suatu algoritma, semakin banyak pula statement di dalamnya dan tidak selamanya berurutan. Statement-statement ini perlu diseleksi dan disesuaikan dengan permasalahan dan prosedur menyelesaikan suatu masalah. Proses penyeleksian statement inilah yang disebut dengan percabangan.

Pembahasan

algoritma dan program yang dapat mengkonversikan sebuah nilai huruf A - E menjadi nilai 4 - 0. Untuk mengerjakan soal ini, ada cara yang sangat mudah sekali sebenarnya, dengan memanfaatkan apa itu kode ASCII.

Karakter atau character dalam bahasa pemrograman adalah sebuah tipe data yang memiliki ukuran 1 byte yang mampu menyimpan data berupa bilangan bulat dari 0 hingga 255. Karakter ini biasanya digunakan untuk menyimpan data huruf yang direpresentasikan dalam bentuk kode ASCII.

ASCII sendiri adalah American Standard Code for Information Interchange (ASCII) yaitu suatu standar internasional untuk pengkodean huruf dan simbol seperti Hex dan Unicode.  

Kode ASCII bersifat universal, contohnya 65 adalah kode untuk karakter 'A' dan 97 adalah kode untuk karakter 'a'. Kode ASCII ini selalu digunakan oleh komputer dan alat komunikasi lain dalam konteks data berupa teks. Kode ASCII sebenarnya memiliki komposisi bilangan biner sebanyak 7 bit. Namun, ASCII disimpan sebagai sandi 8 bit dengan menambakan satu angka 0 sebagai bit significant paling tinggi sehingga ukurannya kita kenal menjadi 1 byte per huruf.

Dengan kata lain, huruf juga bisa kita asumsikan sebagai suatu nilai angka Integer. Oleh karena itu bisa juga kita gunakan operator aritmatika seperti penjumlahan, pengurangan, perkalian, pembagian, dan lainnya. Sebagai contoh karakter 'A' - 'A' = 0 dan 'C' - 'A' = 2, dan seterusnya.

Algoritma dan program untuk menentukan gaji karyawan dengan ketentuan

gaji pokok, jenis kelamin, dan jumlah anak diinputkanTunjangan anak diberikan bila karyawan telah menikah dan mempunyai anakBagi karyawan laki-laki yang telah menikah diberi tunjangan keluargaApabila anak kurang dari 3 atau gaji lebih kecil dari 200.000 maka akan mendapatkan tambahan gaji 50.000

Untuk menyelesaikan soal ini, kita gunakan percabangan dan logika sederhana saja.

Kesimpulan

1. Algoritma dan program yang dapat mengkonversikan sebuah nilai huruf A - E menjadi nilai 4 - 0

Algoritma

MulaiDefinisikan nilai Huruf sebagai huruf, bertipe karakterDefinisikan nilai Angka sebagai angka, bertipe integerMasukan nilai Huruf, simpan ke variabel hurufangka = Huruf - 'E'Cetak nilai angka = angkaSelesai

Program dalam C/C++

#include<stdio.h>

int main()

{

char huruf;

int angka;

printf("masukan nilai angka (A-E) : ");

scanf("%c", &huruf);

angka = 'E' - huruf;

printf("Nilai huruf adalah : %i", angka);

return 0;

}

Algoritma dan program untuk menentukan gaji karyawan

Algoritma

MulaiDefinisikan tunjangan anak, tunjangan keluarga, gaji total integerInput gaji, jenis kelamin, jumlah anak, menikah atau belumberi nilai gaji total = gajiJika jumlah anak > 0, gaji total += tunjangan anakJika laki-laki dan sudah menikah, gaji total += tunjangan keluargaJika jumlah anak < 3 atau gaji < 200.000, gaji total +=50.000Selesai

Program dalam C/C++

#include<stdio.h>

int main()

{

char jk, menikah;

int gaji, anak, gajitotal;

int tunjangan_anak = 50000, tunjangan_keluarga = 50000;

printf("masukan gaji : ");

scanf("%i", &gaji);

printf("masukan jenis kelamin (L/P) : ");

scanf("%c", &jk);

printf("masukan jumlah anak : ");

scanf("%i", &anak);

printf("sudah menikah? (Y/N) : ");

scanf("%c", &menikah);

gajitotal = gaji;

if(anak > 0) gajitotal += tunjangan_anak;

if(jk == 'L' && menikah == 'Y') gajitotal += tunjangan_keluarga;

if(anak < 3 || gaji < 200000) gajitotal += 50000;

printf("Gaji total : %i", gajitotal);

return 0;

}


Pelajari lebih lanjut

program menghitung total harga https://brainly.co.id/tugas/15116065

Detil Jawaban Kelas : 10 Mapel : TIK Bab : Mengenal Pemrograman Komputer Kode : 10.11.6 Kata Kunci : algoritma dan program konversi nilai huruf, algoritma dan program untuk menentukan gaji seorang karyawan

19. Latihan soal1. Apa yang yang dimaksud dengan algoritma?2. Siapa nama ahli yang diambil untuk algoritma?3. Sebutkan karakteristik algoritma!4. Tuliskan salah satu contoh algoritma dalamkehidupan sehari-hari!5. Apa yang dimaksud algoritma harus efektif?​


1. Algoritma adalah proses atau serangkaian aturan yang harus diikuti dalam perhitungan atau operasi pemecahan masalah lainnya, terutama oleh komputer. Dengan kata lain, semua susunan logis yang diurutkan berdasarkan sistematika tertentu dan digunakan untuk memecahkan suatu masalah.

2. Penemunya adalah seorang ahli matematika dari Uzbekistan yang bernama Abu Abdullah Muhammad Ibn Musa Al-Khwarizmi.

3. Algoritma harus berhenti setelah mengerjakan sejumlah langkah terbatas.

Setiap langkah harus di defenisikan dengan tepat dan tidak berarti dua (ambiguous).

Algoritma memiliki nol atau lebih masukan (input).

Algoritma mempunya nol atau lebih keluaran (output).

Algoritma harus sangkil (effective).

4. Mulai.

Masuk ke aplikasi playstore.

Cari aplikasi pada mesin pencari dibagian header (atas)

Sistem menampilkan daftar aplikasi sesuai kata kunci yang dicari.

Pilih aplikasi yang dikehendaki.

Klik tombol download.

Proses download berjalan.

Jika gagal maka akan muncul pesan download kembali, jika sukses muncul tombol instal.

5. Suatu algoritma dikatakan efektif jika algoritma tersebut dapat menghasilkan suatu solusi yang sesuai dengan masalah yang diselesaikan. Dengan kata lain suatu algoritma harus tepat guna. Suatu algoritma dikatakan efisien jika waktu proses dari algoritma relatif lebih singkat dan penggunaan memorinya lebih sedikit.


20. diketahui luas juring AST = 16cm^2 , besar sudut RSA = 135 derajat. berapakah luas juring RSA?


sudut AST = 90 derajat ( seperempat luas lingkaran )
luas juring AST = 16 cm2

luas lingkaran = 4 x 16 = 64 cm2

luas juring RSA = 135 / 360 x 64 = 24 cm2Besar Sudut AST= 90°

Keliling lingkaran :
360/90 × 16
4 × 16
64 cm²

Luas juring RAS :
135/360 × 64
3/8 × 64
3 × 8
24
Jadi, luas juring RAS adalah 24 cm².


21. 2.Perhatikan contoh algoritma dibawah iniAlgoritma BilanganPada bagian angka integer"merupakan bagianA judul algoritmaB deklarasi algoritmabadan algoritmaD. Reader algoritmaBozer algoritma​


Jawaban:

A judul algoritma

Penjelasan:

karna dahlah


22. perbedaan antara algoritma dengan pemrograman ? contoh algoritma dalam kehidupan sehari-hari ??


algoritma adalah konsep/alurnya yang sesuai dengan kondisi matematis atau tersusun sesuai deklarasi

sedangkan pemrogramman itu adalah bentuk implementasinya

contoh dalam kehidupan sehari2 misalnya = "Langkah2 membuat martabak step by step" :D

23. soal algoritma matematika


3 pangkat 9 LOG 4 
2 LOG 3

24. Apa yang dimaksud dengan Algoritma Pemrograman ? berikan contoh algoritma sehari" yang anda gunakan? *


Jawaban:

Pengertian Algoritma Pemrograman. ... Dalam matematika dan ilmu komputer, algoritma adalah urutan atau langkah-langkah untuk penghitungan atau untuk menyelesaikan suatu masalah yang ditulis secara berurutan. Sehingga, algoritma pemrograman adalah urutan atau langkah-langkah untuk menyelesaikan masalah pemrograman komputer.


25. Sebutkan 10 contoh soal algoritma berserta pembahasan nya?


Soal No.1
Hitunglah nilai dari logaritma dibawah ini :
9log 135 - 9log 5

Pembahasan
9log 135 - 9log 5
⇔ 9log (
135
5
)
⇔ 9log 27
⇔ 32log 33 =
3
2
x 3log 3 =
3
2

Soal No.2
Hitunglah nilai dari logaritma dibawah ini :
a. 2log 4 + 2log 8
b. 2log 2√2 + 2log 4√2

Pembahasan
a. 2log 4 + 2log 8
⇔ 2log 4.8
⇔ 2log 32 = 5

b. 2log 2√2 + 2log 4√2
⇔ 2log 2√2 x 4√2
⇔ 2log 16 = 4

Soal No.3
Hitunglah nilai dari logaritma berikut ini :
3 + log(log x)
3.log(log x1000)


Pembahasan
3 + log(log x)
3 . log(log x1000)


log 103 + log(log x)
3 . log(1000 . log x)


log (1000 . log x)
3 . log(1000 . log x)
=
1
3


Soal No.4
Hitunglah nilai logaritma dibawah ini :
a. 2log 5 x 5log 64
b. 2log 25 x 5log 3 x 3log 32

Pembahasan
a. 2log 5 x 5log 64
⇔ 2log 64
⇔ 2log 26 = 6

b. 2log 25 x 5log 3 x 3log 32
⇔ 2log 52 x 5log 3 x 3log 25
⇔ 2 . 2log 5 x 5log 3 x 5 . 3log 2
⇔ 2 x 5 x 2log 5 x 5log 3 x 3log 2
⇔ 10 x 2log 2 = 10 x 1 = 10


Soal No.5
Berapakah nilai dari log 25 + log 5 + log 80 ?

Pembahasan
log 25 + log 5 + log 80
⇔ log (25 x 5 x 80)
⇔ log 10000
⇔ log 104 = 4


Soal No.6
Jika diketahui 2log 7 = a dan 2log 3 = b. Maka berapakah nilai dari 6log 14 ?

Pembahasan
2log 7 = a

log 7
log 2
= a
⇔ log 7 = a.log 2

2log 3 = b

log 3
log 2
= b
⇔ log 3 = b.log 2

6log 14 =
log 14
log 6


log 2 . 7
log 2 . 3
=
log 2 + log 7
log 2 + log 3
=
log 2 + a log 2
log 2 + b log 2
=
log 2(1 + a)
log 2(1 + b)
=
(1 + a)
(1 + b)


Soal No.7
Jika nilai log 2 = a dan log 4 = b. Carilah nilai dari logaritma :
a. log 32
b. log 800

Pembahasan

a. log 32 = log (2 x 42)
⇔ log 2 + log 42
⇔ a + 2b

b. log 800 = log (2 x 4 x 100)
⇔ log 2 + log 4 + log 100
⇔ a + b + 2

Soal No.8
Log 3 - 0,477 dan log 2 - 0,301. Maka log 18 adalah??

diketahui log3= 0,477 dan log2= 0,301
Log18 = Log 9 × 2
= Log 9 + log 2
= log3² + log 2
= 2(0,477) + 0,301
= 0,954 + 0,301
= 1,255

Soal No.9
Hasil dari log 25 + log 5 + log 80 adalah?
Log 25 + log 5 + log 80 = log(25×5×80)
= log 10.000
= log 10⁴
= 4

Soal No.10
1/2 Log 8 + 9 Log √3=
2-1Log 23 + 32Log 31/2
3/-1 * 2 Log 2 + 1/2/2 * 3Log3

: -3 * 1 + 1/4 * 1

Hasilnya: -3 + 1/4 = -11/4

semoga membantu, maaf kl salah

26. Soal algoritma ada yang bisa bantu ?


no 6 gunakan find.....

27. Apa itu algoritma matematika? dan berikan contoh soalnya


Logaritma merupakan invers atau kebalikan dari pemangkatan. logaritma biasanya digunakan untuk menentukan besar pangkat dari suatu bilangan pokok.

28. sebutkan 5 contoh soal algoritma dan pembahsnnya? thankss...


contoh 1.. resep/rumus membuat kue..
pembahasan =pada setiap resep selalu ada langkah lasngkah membuat masaka,,.,

29. sebutkan contoh algoritma sekuensial, algoritma perulangan, dan algoritma percabangan dalam kehidupan sehari hari!​


Jawaban:

Penjelasan:

Contoh penerapan algoritma sekuensial dalam kehidupan sehari-hari misalnya seperti memasak air. Dalam memasak air algoritmanya adalah yang pertama mengambil wadah atau panci untuk menampung air terlebih dahulu. Yang kedua mengisi panci atau wadah tersebut dengan air. Yang ketiga meletakkanya diatas kompor dan menutup wadah atau panci tersebut. Terakhir kompor dinyalakan dan tunggu hingga air mendidih.

Contoh penerapan algoritma perulangan dalam kehidupan sehari-hari misalnya seperti menyetrika pakaian. Pada menyeterika pakaian algoritmanya adalah yang pertama menyiapkan alas untuk pakaian yang akan di setrika. Yang kedua menyiapkan setrika dan menghubungkan kabelnya ke stop kontak, selanjutnya setrika dinyalakan dan tunggu setrika sampai panas. Ketika setrika sudah panas lakukan penyetrikaan pada tiap sisi pakaian dan jangan lupa berikan pengharum. Jika pakaian tersebut sudah disetrika lipat dan lakukan perulangan langkah yang tadi pada pakaian yang lain. Jika sudah matikan setrika dan lepaskan kabel dari stop kontak. Pada langkah “…lakukan perulangan langkah yang tadi pada pakaian yang lain” merupakan algoritma perulangan.

Contoh penerapan algoritma bersyarat dalam kehidupan sehari-hari misalnya seperti mengisi baterai laptop. Ketika mengisi baterai algoritmanya adalah yang pertama hubungkan adaptor atau kabel charger dengan stop kontok. Kedua hubungkan adaptor atau kabel charger dengan laptop. Isi baterai hingga penuh. Jika baterai sudah penuh cabut atau lepaskan adaptor atau kabel charger dari stop kontak.


30. sebutkan jenis jenis algoritma dan buatlah 1 contoh algoritma​


Penjelasan:

argoritma adalah suatu urutan dari beberapa langkah yang logis guna menyelesaikan masalah.

contohnya pada saat memasak air


31. Algoritma itu apa? Contohnya seperti apa?


Algoritma adalah langkah-langkah yang disusun secara tertulis dan berurutan untuk menyelesaikan suatu masalah dan contohnya srperti buatlah algotitma mengenai frekuensi / lambang x dan y Algoritma adalah urutan langkah- langkah logis untuk penyelesaian masalah yang disusun secara sistematis dan logis.

32. 20. Algoritma berikut termasuk asymmetricEncryption, kecualia. RSA dan DSAb. ElgamalС. ЕССd. DES​


Penjelasan:

Contoh algoritma symmetric adalah AES, DES, RC4


33. Bantu soal algoritma


Jawaban dan Penjelasan:

Persoalan:
Ipin, Upin, Ikhsan, Memei, Jarjit, Susanti, Mail, dan Fizi berlomba memetik buah rambutan. Yang mendapatkan buah rambutan terbanyak itu pemenangnya. Sang pemenang akan memberikan semua buah rambutannya kepada kak Ros.

Buatlah algoritma untuk menentukan berapa buah rambutan yang diterima oleh kak Ros!Tentukan jumlah langkah tiap baris algoritma!Tentukan G(n)!Identifikasi Permasalahan

Persoalan ini adalah persoalan menentukan nilai bilangan terbesar dari sebuah koleksi data nilai bilangan. Kita dapat menggunakan struktur data array, atau dengan pembandingan langsung setelah input setiap nilai. Nilai bilangan merepresentasikan banyak buah rambutan yang berhasil dipetik oleh Ipin, Upin, Ikhsan, Memei, Jarjit, Susanti, Mail, dan Fizi. Sehingga, terdapat 8 elemen data banyak buah rambutan, dengan tipe elemen bilangan bulat (integer).

________________________

Alternatif 1

Kita dapat menggunakan algoritma secara iteratif atau rekursif. Untuk membedakan dengan algoritma max(a, b) yang berfungsi untuk menentukan nilai terbesar dari dua bilangan a dan b, algoritma menentukan nilai terbesar pada array kita namakan maxi(A, n) untuk jenis iteratif, dan maxr(A, n) untuk jenis rekursif.
Agar sepadan, variabel n yang merupakan banyak elemen pada array A, ditentukan di luar fungsi.

Asumsi: kita sudah memiliki algoritma max(a, b), yaitu:
function max(a: integer, b: integer) → integer
   if a > b then
       → a
   else
       → b

Algoritma Iteratif
function maxi(A: array of integer, n: integer) → integer
   m ← A[1]
   for i = 2 to n do
        m ← max(m, A[i])
   end for
   → m

Algoritma Rekursif
function maxr(A: array of integer, n: integer) → integer
   if n = 1 then
       → A[1]
   else
       → max(A[n], maxr(A, n–1))

ALGORITMA PROGRAM UTAMA (Alternatif 1)

Program BuahRambutanKakRos1
Kamus:
   A: array[8] of integer
   m: integer
Algoritma:
   { input }
   for i ← 1 to 8 do
       input(A[i])
   end for
   { mencari nilai terbesar }
   m = maxr(A, 8)
   output(m)

Catatan: dapat juga menggunakan maxi(A, 8).

Banyak Langkah

Untuk fungsi maxi(A, n) dan maxr(A, n), banyak langkahnya sama, yaitu n – 1. Dengan n = 8, banyak langkah untuk setiap fungsi tersebut adalah:
7 langkah.

Untuk program utama, terdapat n langkah pada proses input, dengan n = 8. Pada proses output, terdapat 2 langkah.

Jadi, banyak langkah pada algoritma program utama dengan n = 8 adalah:
8 + 7 + 1 = 17 langkah.

Catatan: 2 baris terakhir pada algoritma program utama dapat digabungkan menjadi 1 baris yaitu output(maxr(A, 8)) atau output(maxi(A, 8)) sehingga total banyak langkah menjadi 16 langkah.

Menentukan G(n)

Dalam praktik perhitungan kompleksitas algoritma, kita hanya menghitung jumlah operasi khas/tipikal yang mendasari suatu algoritma. Pada algoritma program utama, operasi khasnya adalah maxi(A, n) atau maxr(A, n). Jadi G(n) ditentukan oleh G(n) kedua fungsi tersebut.

Pada kedua fungsi, operasi khasnya max(a, b), yang membutuhkan 1 langkah. Di atas telah dinyatakan pula bahwa banyak langkah masing-masing fungsi tersebut adalah n – 1.

Maka:

[tex]\large\text{$\begin{aligned}\boxed{\vphantom{\Big|}\,G(n)=\bf n-1\,}\end{aligned}$}[/tex]

________________________

Alternatif 2

Kita juga dapat menyusun algoritma penyelesaian masalah ini tanpa menggunakan array. Di bawah ini diberikan algoritma program utama tanpa array, yang memanfaatkan algoritma fungsi max(a, b).

ALGORITMA PROGRAM UTAMA (Alternatif 1)

Program BuahRambutanKakRos2
Kamus:
   x, m: integer
   { x = banyak buah rambutan }
   { m = nilai maksimum }
Algoritma:
   input(m)  { nilai pertama yang dimasukkan dianggap maksimum }
   for i ← 2 to 8 do
       input(x)
       m = max(m, x)
   end for
   output(m)

Banyak Langkah

Untuk algoritma alternatif 2 ini, banyak langkah setiap baris adalah:

baris 1: 1 langkahbaris 2–5 (looping for): 7 × 2 = 14 langkahbaris 6: 1 langkah

Total = 16 langkah

Menentukan G(n)

Sama dengan pembahasan di atas, kita hanya menghitung jumlah operasi khas/tipikal.

Pada algoritma ini, operasi khasnya terletak pada fungsi max(a, b), atau menentukan nilai terbesar dari 2 variabel, yang dilakukan sebanyak 7 kali. Dengan n = 8, maka 7 = n – 1.

Sehingga:

[tex]\large\text{$\begin{aligned}\boxed{\vphantom{\Big|}\,G(n)=\bf n-1\,}\end{aligned}$}[/tex]


34. saya mnta tolong beri contoh soal algoritma dengan bahasa c dengan penjelasannya, makasih


Gw ada arsip nih 
#SemogaMembantu

35. Contoh soal algoritma​


Jawaban:

Algoritma Narasi

Contoh: Algoritma Kelulusan_mhs

Persoalan: Diberikan data berupa nama dan nilai mahasiswa. Jika nilai mahasiswa lebih besar atau sama dengan 60 maka mahasiswa tersebut dinyatakan lulus. Sedangkan jika nilainya lebih kecil dari 60, maka mahasiswa tersebut dinyatakan tidak lulus.

36. bahwa ras sendiri adalah rsa yang paling unggul disebut


Sllu menganggap rasnya yg paling unggul daebut chauvinisme atau ada juga yg mengganggp kbdyaannya paling baik drii yg lain dsbut etnosentrisme

37. buat lah soal algoritma pemrograman​


Pendahuluan

Algoritma pemrograman yaitu rangkaian langkah logis untuk menyelesaikan suatu permasalahan menggunakan bahasa pemrograman tertentu.

Konsep

Urutan (sequence): Konsep dasar dimana perintagh dieksekusi secara berurut instruksi yang dieksekusi pertama kali terletak dibagian atas.Percabangan (Selection): Digunakan untuk membuat keputusan berdasarkan kondisi yang telah ditentukan.Pengulangan (Iteration): Proses menjalankan sekelompok perintah secara berulang selama kondisi yang ditentukan terpenuhi ada 2 jenis pengulangan yaitu while loop dan for loop.Rekursi (Recursion): Metode pemrograman berbentuk fungsi untuk menyelesaikan suatu permasalahan.

Contoh

Buatlah sebuah program yang menghitung luas persegi panjang dengan menerima input panjang dan lebar dari user!

Jawab

Panjang = float(input("Input panjang: "))

Lebar = float(input("Input Luas: "))

Luas = panjang * lebar

Print("Luas persegi panjang:", luas)

Pelajari Lebih Lanjut

Definisi Pemrograman: https://brainly.co.id/tugas/1575501Contoh Program: https://brainly.co.id/tugas/2194954Keuntungan Mempelajari Bahasa Pemrograman: https://brainly.co.id/tugas/1324924

Detil Jawaban

Kelas: XMapel: TIKBab: 6 - Mengenal Pemrograman KomputerKode Kategori: 10.11.6Kata Kunci: Pemgrograman, contoh, dan konsep

38. contoh soal uts algoritma dan pemrograman​


Jawaban:

itukan soal gue kemaren


39. Contoh Soal essay uts dan jawaban algoritma dan pemrograman


Sebutkan fungsi driver di windows!







Itu saja

40. 1. Jelaskan dan buat contoh soal tentang algoritma paralel Mesh Transpose untuk menentukan transpose matriks ukuran 3x3 2. Jelaskan dan buat contoh soal tentang algoritma paralel Shuffle Transpose untuk menentukan transpose matriks ukuran 4x4 .


Jawaban:

Algoritma Mesh Transpose dan Shuffle Transpose merupakan dua teknik pemrograman paralel yang bertujuan untuk menentukan transpose matriks. Algoritma Mesh Transpose secara efektif dapat digunakan untuk memtranspon matriks dengan ukuran 3x3, sedangkan Algoritma Shuffle Transpose efektif untuk memtranspon matriks dengan ukuran 4x4.


Penjelasan:

Algoritma Mesh Transpose ingin mengirimkan satu elemen data dari baris ke kolom. Tujuannya adalah untuk mencapai komunikasi data yang efisien antara prosesor dan meminimalkan jumlah transfer data. Algoritma Shuffle Transpose melibatkan tiga perulangan, yakni pertama-tama elemen A[ij] dari matriks A (ukuran NxN) diambil/dikirim ke prosesor lain. Kedua, elemen B[ik] dari matriks B (ukuran NxN) diambil/dikirim dari prosesor lain ke prosesor yang sama. Terakhir, elemen B[ik] ditambahkan ke elemen A[ij] sehingga untuk menghasilkan elemen C[kj], dimana merupakan hasil transpose dari matriks A.


Video Terkait

Kategori ujian_nasional